(一)电能质量经常存在的问题
1.电容器频繁的鼓胀、烧坏等;
2.功率因素过低,被供电局罚款;
3.精密的仪器无法工作;
4.电动机、变压器、开关等设备过度发热且寿命变短;
5.设备的控制系统无法稳定工作或损坏,导致产品的次品率升高;
6.供电系统的继电保护装置经常误动作,导致经常跳闸断电;
7.设备经常停机或数据损失。
(二)电能质量治理
1.治理无功
减少企业自身电费开支, 保证系统功率因数满足国家标准,避免低功率因数导致的电费罚款, 减少电网线路损耗,改善电压的稳定性 释放变压器容量和发电机容量,提升用户设备利用率 。
2.治理谐波
提高供电质量,提高设备运行的可靠性,减少因设备误动作造成的经济损失 降低线路发热,减 少绝缘老化,提升设备的使用寿命和系统可靠性, 降低电力补偿电容器的谐振机率,提高供电可靠 性 减少谐波产生的电磁干扰,提供系统可靠性 。
3.治理三相不平衡
有效避免中线局部发热老化,甚至是火灾的风险, 避免因局部电压不平衡,引起的设备误告警 避免零地电压偏高造成用电设备的非正常工作 。
(三)比较理想的电能质量
谐波电流总畸变率THDI≤5%
系统功率因素PF≥0.99
三相不平衡度E≤2%
(四)无功补偿和谐波治理
1.无功补偿
(1)概述
电网中的感性负载(如电机、变压器、电焊机等)都会产生不同程度的电感。感性负载具有电 压改变方向仍能使电流的方向保持一段时间的特性。一旦存在了这种电流与电压之间的相位差,就 会产生无功功率,并被反馈到电网中。在交流电网中,上述过程每秒重复50或60次,因而一种显而 易见的解决方法就是直接将这些感性功率电能(无功功率)通过电容器来暂时存储和释放,从而减 少了电网的无功功率交换。

随着电能质量、输电效率越来越被重视,功率因数校正技术也将得到大规模应用。通过改善功 率因素来提高输电效率,不仅节约能源、净化电网,也有回报率极高的投资。在高压配电系统中, 中天盛公司的高压无功补偿装置致力于快速、稳定、长期、经济的改良系统功率因素并通过产生无 功功率来提高电压的稳定性,进而改善配电系统的电压质量与可靠性。
(2)负荷特性(仅供参考)
感应炉 0.20~0.69
电弧炉 0.60~0.80
水泥厂 0.75~0.85
感应马达 <100KW 0.60~0.80
≥250KW 0.80~0.90
造纸工业 0.50~0.80
化工设备 0.75~0.85
钢铁设备 0.60~0.85
塑胶工业 0.60~0.75
轧钢设备 0.30~0.75
交流电弧及点焊机 0.35~0.40
(3)无功危害
1.降低输电效率
2.电网功率损耗
3.电网压降增加
4.较高的变压器损耗
5.较高成本及能源消耗
(4)计算公式
A、按目标功率因素法计算
根据国家标准GB12497《三相异步电动机经济运行》,在该标准中“电动机无功功率补偿的计算” 已给出公式,如下:

B、按空载电流法计算

2.谐波治理
(1)概述
谐波是指电流中所含有的频率为基波的整数倍的电量,一般是指对周期性的非正弦电量进行傅 立叶级数分解,除了基波频率的电量,其余大于基 波频率的电流产生的电量,称为谐波。 谐波次数是谐波频率与基波频率(n=fn/f1)的比值。
谐波是由于正弦电压加压于非线性负载,基波电流发生畸变产生谐波, 主要非线性负载有UPS、 开关电源、整流器、变频器、感应电炉、电子计 算机、充电器,它们的谐波波形如下:

(2)谐波危害
A、高次谐波能使电网的电压和电流波形发生畸变,另外相同频率的谐波电压和谐波电流要产生同次 谐波的有功功率和无功功率,从而降低电网电压,增加线路损耗,浪费电网容量。
B、影响供电系统的无功补偿设备,谐波注入电网时容易造成变电站高压电容过电流和过负荷,在谐 波场合下,电容柜无法正常投切,更严重的情况下,电容柜会将电网谐波进一步放大。
C、影响设备的稳定性,尤其是对继电保护装置,危害特大。
D、谐波的存在会造成异步电动机效率下降,噪声增大,使低压开关设备产生误动作;对工业企业自 动化的正常通讯造成干扰,影响电力电子计量设备的准确性。
E、谐波的存在会使电力变压器的铜损和铁损增加,直接影响变压器的使用容量和使用效率;还会 造成变压器噪声增加,缩短变压器的使用寿命。
(3)谐波含量估算

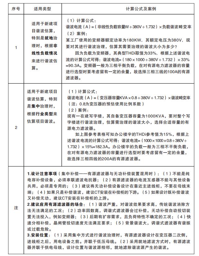
(4)谐波计算公式及案例
